Hi!欢迎来到晟阳旅游

全国服务热线

0371-55619032

0371-55619033

当前位置:首页>国内游>【雪遇长白】北国春城长春/松花湖滑雪/长日山天池/长日瀑布+双飞6日/双卧8日

【雪遇长白】北国春城长春/松花湖滑雪/长日山天池/长日瀑布+双飞6日/双卧8日

2980起/人
价格说明
咨询行程
升级VIP2+1陆地头等舱
  • 产品介绍
  • 行程介绍
  • 费用明细
  • 预定须知
产品介绍

image.png

image.png

image.png

image.png

image.png

image.png

image.png

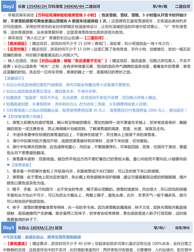
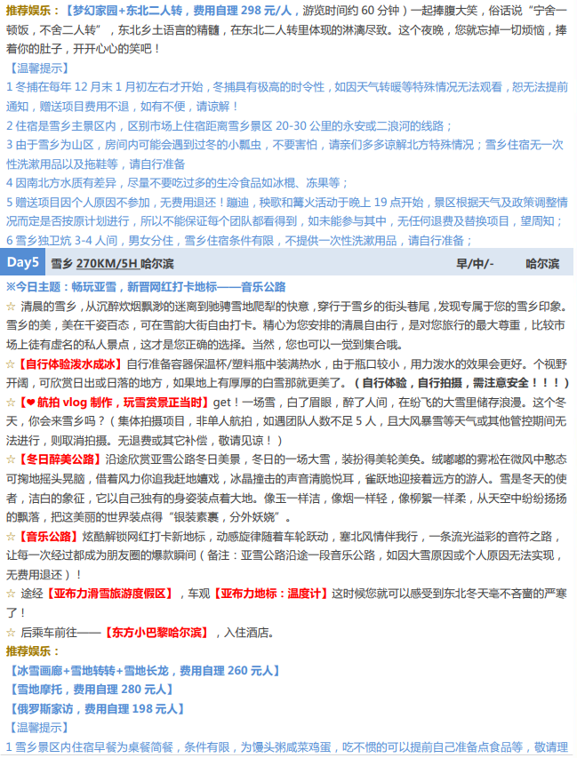
行程介绍

image.png

image.png

image.png

image.png

image.png

image.png

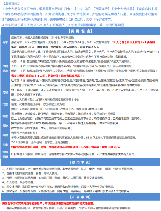
费用明细

image.png

image.png

image.png

预定须知
提交咨询