Hi!欢迎来到晟阳旅游

全国服务热线

0371-55619032

0371-55619033

当前位置:首页>国内游>【冰雪集结号】哈尔滨冰雪大世界 /亚布力滑雪 /夜游冰凌谷/雪人谷打卡+6/8日游

【冰雪集结号】哈尔滨冰雪大世界 /亚布力滑雪 /夜游冰凌谷/雪人谷打卡+6/8日游

3980起/人
价格说明
咨询行程
哈尔滨冰雪大世界
  • 产品介绍
  • 行程介绍
  • 费用明细
  • 预定须知
产品介绍

image.png

image.png

image.png

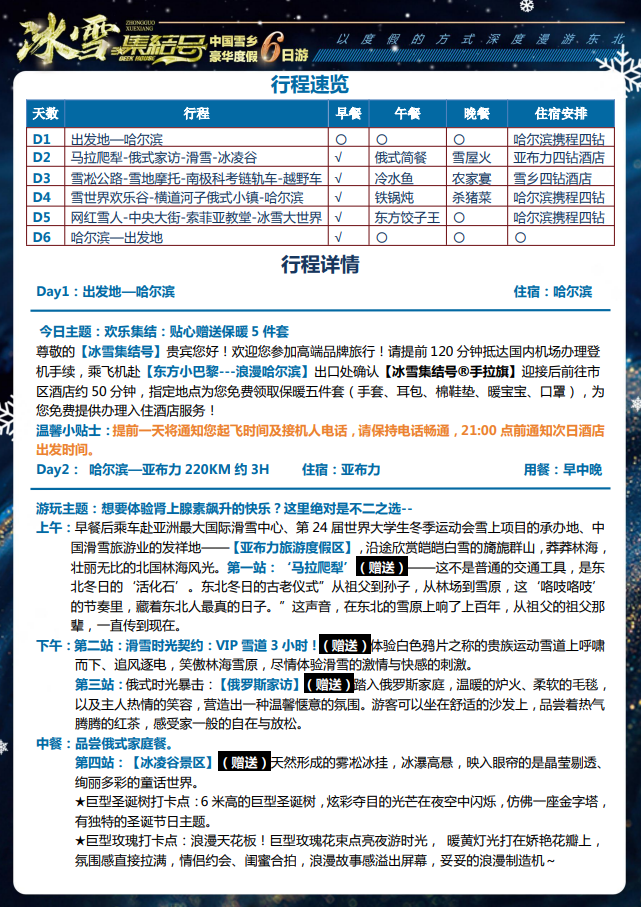
行程介绍

image.png

image.png

image.png

image.png

费用明细

image.png

image.png

image.png

预定须知
提交咨询